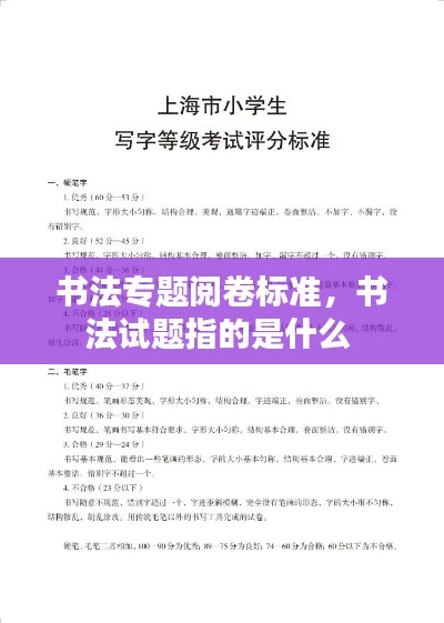
书法专题阅卷标准,书法试题指的是什么

书法专题阅卷标准,书法试题指的是什么

斫琱为朴 2025-04-05 米念PARK仓储物流园 229 次浏览 0个评论

一、引言

书法作为中国传统文化的瑰宝,历来备受重视。在现代教育体系中,书法教育也成为了学校教育的重要组成部分。为了确保书法教育的质量,制定一套科学、合理的书法专题阅卷标准显得尤为重要。本文将围绕书法专题阅卷标准展开讨论,旨在为书法教育工作者提供参考。

二、书法专题阅卷标准的基本原则

1. 客观性原则

书法专题阅卷标准应确保评分过程的客观性,避免主观因素的干扰。评分标准应明确、具体,使每位评委都能按照统一的标准进行评分。

2. 全面性原则

书法专题阅卷标准应全面考察学生的书法技能,包括基本笔画、间架结构、章法布局、创作能力等方面。

3. 发展性原则

书法专题阅卷标准应关注学生的书法技能发展,鼓励学生在原有基础上不断提高。

书法专题阅卷标准,书法试题指的是什么

4. 可操作性原则

书法专题阅卷标准应具备可操作性,使评委能够方便、快捷地进行评分。

三、书法专题阅卷标准的具体内容

1. 基本笔画评分标准

基本笔画是书法的基础,评分标准应从笔画的起笔、运笔、收笔和笔画之间的连贯性等方面进行评价。

评分标准示例:

  • 起笔:起笔要稳健,不抖动。
  • 运笔:运笔要流畅,力度适中。
  • 收笔:收笔要干净利落,不拖泥带水。
  • 连贯性:笔画之间要连贯,无断续。

2. 间架结构评分标准

间架结构是书法作品的美感所在,评分标准应从字形的平衡、对称、对比等方面进行评价。

评分标准示例:

  • 平衡:字的重心要平衡,不倾斜。
  • 对称:字的结构要对称,不偏斜。
  • 对比:字与字之间要有适当的对比,使作品富有节奏感。

3. 章法布局评分标准

章法布局是书法作品的整体效果,评分标准应从字与字之间的间距、行距、整体布局的和谐度等方面进行评价。

评分标准示例:

  • 间距:字与字之间的间距要适宜,既不过密也不过疏。
  • 行距:行与行之间的间距要协调,使作品整体布局美观。
  • 和谐度:整体布局要和谐,无突兀之感。

4. 创作能力评分标准

创作能力是书法艺术的高度体现,评分标准应从作品的创新性、个性特点、意境表达等方面进行评价。

评分标准示例:

  • 创新性:作品要有创新意识,不拘泥于传统。
  • 个性特点:作品要有个性特点,体现作者的审美情趣。
  • 意境表达:作品要能够表达一定的意境,引人遐想。

四、总结

书法专题阅卷标准的制定对于提高书法教育质量具有重要意义。通过遵循客观性、全面性、发展性和可操作性等原则,结合具体的内容和评分标准,可以有效评估学生的书法水平,促进书法艺术的传承与发展。同时,书法教育工作者应不断探索和完善书法专题阅卷标准,为培养更多的书法人才贡献力量。

你可能想看:

转载请注明来自威巍集团,本文标题:《书法专题阅卷标准,书法试题指的是什么 》

百度分享代码,如果开启HTTPS请参考李洋个人博客

发表评论

快捷回复:

验证码

评论列表 (暂无评论,229人围观)参与讨论

还没有评论,来说两句吧...

Top